肉漫屋
肉漫屋
肉漫屋概况
肉漫屋简介
肉漫屋 领导
机构设置
预防医学系
营养与食品卫生学系
流行病与卫生统计学系
实验教学中心
化学致癌研究所
师资队伍
正高
副高
中初级
本科教育
教务管理
考务管理
实践教学
质量工程
教研项目
研究生教育
通知公告
导师简介
招研信息
科学研究
科研项目
学术论文
学科与重点实验室
重点学科
实验室安全
重点实验室
学生工作
学生办通知
学生风采
招生就业
杜梁基金
党建工会
党组织工作
工会工作
师德师风
资料下载
本科教学资料
研究生教学资料
科研项目资料
教研项目资料
学生办资料
肉漫屋
»
通知公告
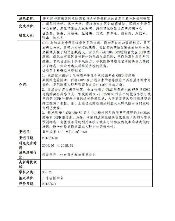
肉漫屋 关于2018年广东省科技成果登记项目的公示
发布时间:2018-09-20
版权所有:肉漫屋-成人动漫|肉漫屋官网入口